Unlock a world of possibilities! Login now and discover the exclusive benefits awaiting you.
How to use print report option intoolbar report -->edit reports,
I am not able to use it moreover I am not able to get chart and dashboards by using this.
thanks
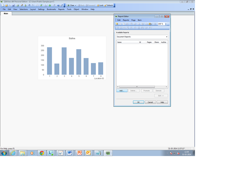
PFA the scre@enshots.





Are you talking about the Print option under Reports?
Reports--> Edit Reports --> Print
This print button works fine for me. Also the charts are coming in the print copy.
To get a print yo should first prepare a report .
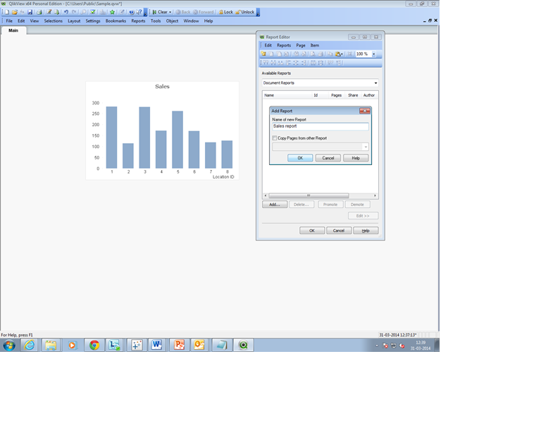
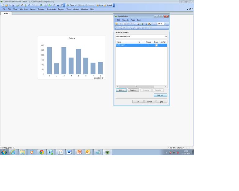
Reports --> Edit Reports -->Add(at the bottom left)
Then Edit the report by dragging and dropping the charts you want to add to the report.
Just save and try the print option.
Thanks Abhishek,
Can you please share screenshots for the same.
Thanks,
You dont need to add print button in the report after editing by default the print option is available there if printer is not available your report file is store as PDF report.
Hope this helps
Thanks & Regards
PFA the scre@enshots.




