Do not input private or sensitive data. View Qlik Privacy & Cookie Policy.
Skip to main content

Announcements
April 13–15 - Dare to Unleash a New Professional You at Qlik Connect 2026: Register Now!
cancel
Showing results for 
Search instead for 
Did you mean: 
agarciaguillen
Contributor II
Contributor II

Relation between 3 dimentions problem

Hi everyone,

                    I have a problem when i try to create a relation between two dimensions because one of these was related with other dimension and that create a "Circular Reference".

This is my first time  with the tool and i really don´t know how to solve it.

Context :


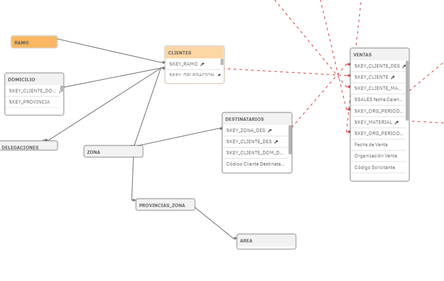
I try to relate Destinatarios table with Zona table but Clientes table is related with Zona before. (Image 1)

Image 1.PNG

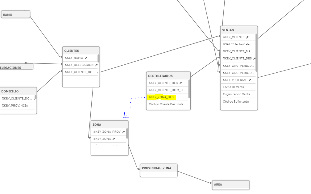
When i create a filed in the table Zona for relate this table with Destinatarios, the pogram create a Circular reference. (Imagen 2)

Image 2.PNG

Note: I only use the table Zone to obtain geographical information.

I imagined  a posible solution :

I think create a other table Zona with other name to masking the problem calling the same table twice, but i thinks its some dirty and waste resources.

Thanks in advance.

1 Solution

Accepted Solutions
dwforest
Specialist II
Specialist II

your imagined solution is correct.

another would be to join the zona table to destinatarios if only a few fields are needed, just be sure the names added are unique

Qlik manages the duplicate data very well

View solution in original post

2 Replies
dwforest
Specialist II
Specialist II

your imagined solution is correct.

another would be to join the zona table to destinatarios if only a few fields are needed, just be sure the names added are unique

Qlik manages the duplicate data very well

agarciaguillen
Contributor II
Contributor II
Author

Really thanks, You reply is very useful to me .