Unlock a world of possibilities! Login now and discover the exclusive benefits awaiting you.
Hi,
I'am new to Qlikview and developing my first demo example. Can sombody tell me how to solve the following looping problem

Heyy Hiii,
You can avoid the above looping by renaming the fields.
because QlikView connects two tables based on the field names..
Regards,
Nilesh Gangurde
Hi,
Thanks, but i have tried to rename the field names but qlikview still gives warnings about loopings. Can you give me an exact example of how i can rename the fields in such way that Qlikview can cope with it.
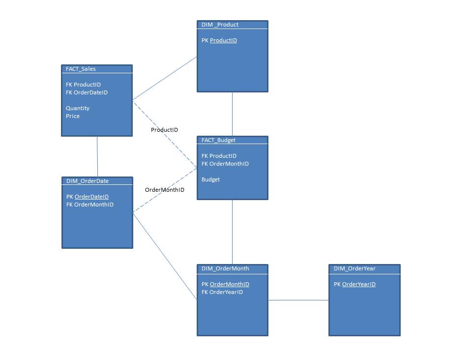
I my picture i forgot to draw lines where Qlikview thinks that a relation exists, attached you will findthe new accurate pic
Send me the script..
and also the information about which table should connect with wich table by which field...
so i can help you
Regards,
Nilesh Gangurde
Hi Nilesh
I send some stuff. As seen in the starschema the FACT_Budget table is
linked to DIM_OrderMonth (DIM_OrderMaand) and DIM_Article (DIM_Artikel, eg
DIM_Product in my question pic) thise should be the correct and intended
links. If i just load the tables you can see in the screenshot which links
Qlikview creates.
Met vriendelijke groet,
2012/8/11 Nilesh Gangurde <qliktech@sgaur.hosted.jivesoftware.com>
**
QlikCommunity <http://community.qlik.com/index.jspa> Re: How
to avoid this looping ? created by Nilesh Gangurde<http://community.qlik.com/people/nilesh.gangurde>in
Community Help - View the full discussion<http://community.qlik.com/message/247624#247624>
Hi,
Already a solution for my question????
Met vriendelijke groet,
2012/8/11 Nilesh Gangurde <qliktech@sgaur.hosted.jivesoftware.com>
**
QlikCommunity <http://community.qlik.com/index.jspa> Re: How
to avoid this looping ? created by Nilesh Gangurde<http://community.qlik.com/people/nilesh.gangurde>in
Community Help - View the full discussion<http://community.qlik.com/message/247624#247624>
You have an ambiguity:
Your ArtikelID connected with OrderDatumID in FACT_Sales and then to OrderMaandID in DIM_Orderdatum.
Also ArtikelID connected with OrderMaandID in FACT_Budget.
You should decide which connection is obsolete and break it.
For example for fact table:
FACT_Budget:
LOAD
ArtikelID,
OrderMaandID as ObsoleteOrderMaandID,
BudgetMaand;
SQL SELECT *
FROM "LDEMO_DMR".dbo."vw_FCT_Budget";