Unlock a world of possibilities! Login now and discover the exclusive benefits awaiting you.
Hi
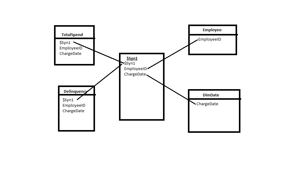
I have 4 tables in qlikview - 'TotalSpend'. 'Delinquency', 'Employee', 'DimDate' with following Keys in each table
'TotalSpend' = EmployeeID, ChargeDate
'Delinquency' = EmployeeID, ChargeDate
Employee = EmployeeID
DimDate= ChargeDate
I would like to join TotalSpend.EmployeeID<-->Employee.EmployeeID
TotalSpend.ChargeDate<-->DimDate.ChargeDate
Delinquency.EmployeeID<-->Employee.EmployeeID
Delinquency.ChargeDate<-->DimDate.ChargeDate
But when I Loaded these Tables to Qlikview here is how joins are coming up

As you can see Qlikview has created $Syn1 join between 'TotalSpend' and "Delinquency' Tables. I would like to break this join so I have the desired join as I mentioned earlier.
The reason I need to do this is when i pull data from 'TotalSpend' and 'Delinquency' tables into a chart or straight table in qlikview only Employees that are present in both the tables are only showing up, Any employee who is in 'TotalSpend' table but not in 'Delinquency' table is not showing up and vice versa.
Does anyone have any suggestions on how can we model this?
Thanks
Kalyan
Hi Kalyan!,You have to make a Link_Table, Regards!
Hi Kalyan!,You have to make a Link_Table, Regards!
paste script please
Thanks Edgar,
Link_Table worked perfect for our scenario.
For anyone looking for solution - I created a Link_Table with Keys( combi key of employeeID&ChargeDate) from TotalSpend and Delinquency Table to join to Employee and Date Dimensions.
Kalyan
Could you please upload your final table view.......and also script if possible.
Thanks
Here you go arun-

We have loaded the tables in seperate tabs, so not sure how I can provide Here is the script for LinkTable-
Link_Table:
Load distinct
TotalSpendDate&TotalSpendEmployeeID as Key,
TotalSpendDate as DateKey,
//YearMonthDate as ChargeTransactionDate,
TotalSpendEmployeeID as EmployeeIDKey
Resident AmexTotalSpend;
Concatenate
LOAD distinct
DelinquencyDate&DelinquencyEmployeeID as Key,
DelinquencyDate as DateKey,
//YearMonthDate as ChargeTransactionDate,
DelinquencyEmployeeID as EmployeeIDKey
Resident AmexDelinquency;
Concatenate
Load Distinct
RetailDate&RetailEmployeeID as Key,
RetailDate as DateKey,
RetailEmployeeID as EmployeeIDKey
Resident AmexRetailSpend;
Concatenate
Load Distinct
AirNotBookedAgencyDate&AirNotBookedAgencyEmployeeID as Key,
AirNotBookedAgencyDate as DateKey,
AirNotBookedAgencyEmployeeID as EmployeeIDKey
Resident AmexAir_NotBookedwithAgency;
Thanks
Kalyan